Business Indicators
Start from here…
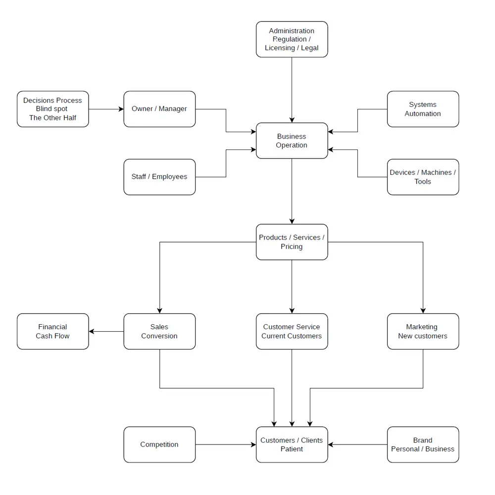
When you have problems with your business or your business stocked and doesn’t grow, the first step is to have an assessment of the current situation of your business.
Before putting any attention to outside factors, we need to have a clear understanding of your inside business.
In this page, there are several forms that you can download and fill them.
Based on the information you put into the form, we give you an initial assessment of your business.
The initial assessment could be the only thing that you need to figure out your next move.
We won’t ask for any confidential information about your business.
This whole service is complimentary and FREE of charge.
Business Indicators
Business Personality
The personality of your business
Business Culture
The culture of your business
Leader's insight
Leader’s insight into the business
Competition form
The competitions of your business
A Business as an Interconnected Ecosystem:
How Small Changes Create Hidden Ripple Effects
